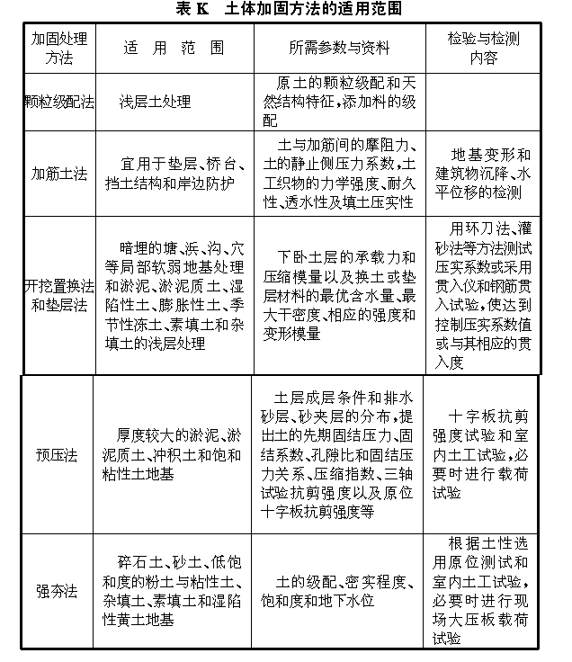
附录K土体加固方法的适用范围

表K土体加固方法的适用范围-1

表K土体加固方法的适用范围-2

表K土体加固方法的适用范围-3

表K土体加固方法的适用范围-4