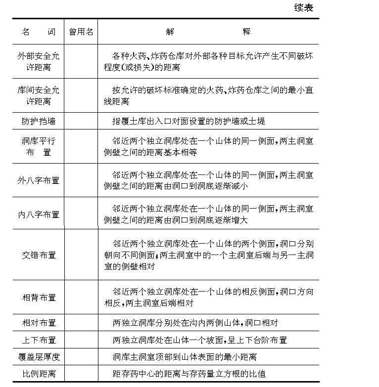
附录一 名词解释

名词解释

续表