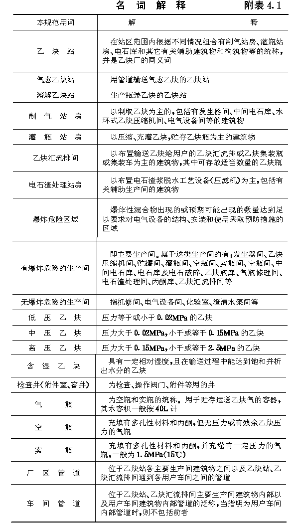
附录四 名词解释

附表4.1