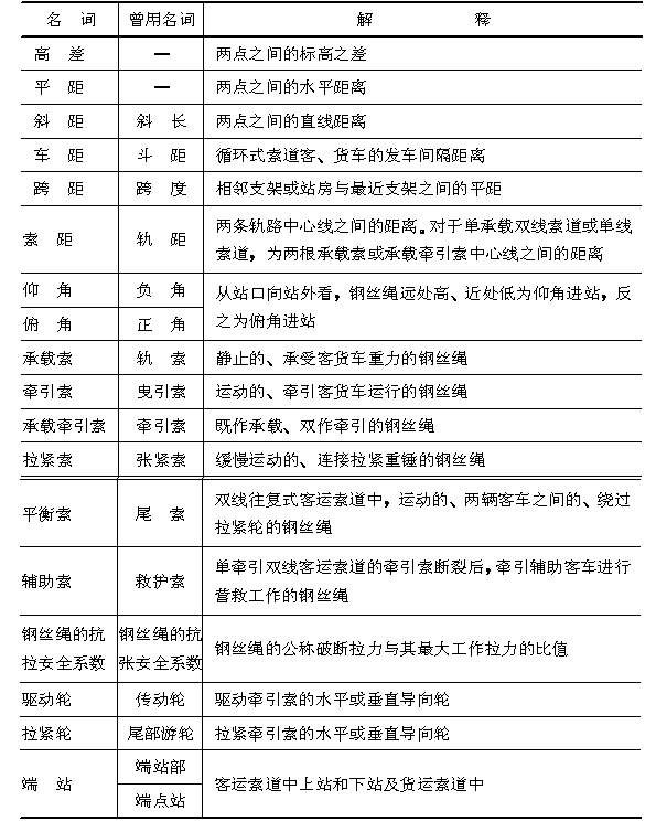
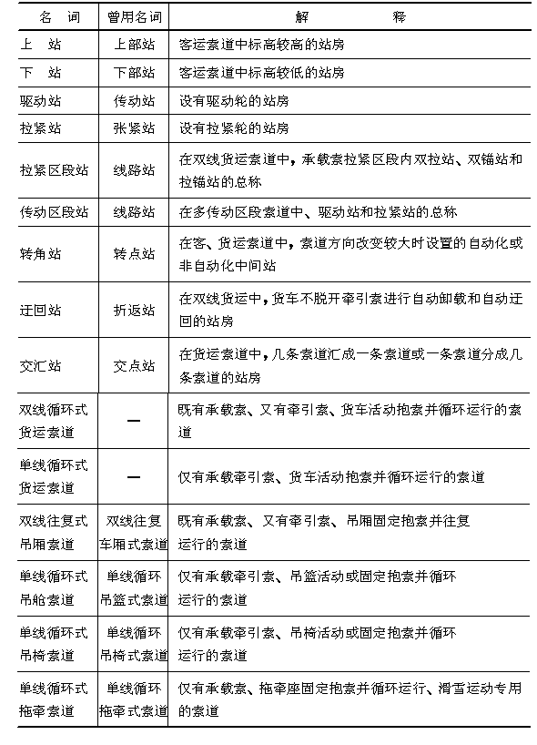
附录一 本规范名词解释

表-1

表-2